Instance Verification Kit (IVK)

spin lock @ [10582+22+/linux-3.19-rc1/drivers/usb/gadget/udc/gr_udc.c]
Instance Signature: lock

The Matching Pair Graph:


Function Name
Control Flow Graph (CFG)
Events Flow Graph (EFG)
Source Correspondence
gr_dequeue [44365+10+/linux-3.19-rc1/drivers/usb/gadget/udc/gr_udc.c]
gr_dma_advance [12172+14+/linux-3.19-rc1/drivers/usb/gadget/udc/gr_udc.c]
gr_ep0_setup [27973+12+/linux-3.19-rc1/drivers/usb/gadget/udc/gr_udc.c]
gr_ep_disable [42346+13+/linux-3.19-rc1/drivers/usb/gadget/udc/gr_udc.c]
gr_ep_nuke [18761+10+/linux-3.19-rc1/drivers/usb/gadget/udc/gr_udc.c]
gr_finish_request [9032+17+/linux-3.19-rc1/drivers/usb/gadget/udc/gr_udc.c]
gr_handle_in_ep [32991+15+/linux-3.19-rc1/drivers/usb/gadget/udc/gr_udc.c]
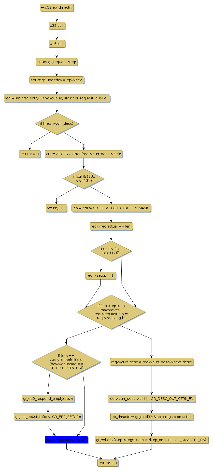
gr_handle_out_ep [33635+16+/linux-3.19-rc1/drivers/usb/gadget/udc/gr_udc.c]
gr_handle_state_changes [35065+23+/linux-3.19-rc1/drivers/usb/gadget/udc/gr_udc.c]
gr_irq_handler [37205+14+/linux-3.19-rc1/drivers/usb/gadget/udc/gr_udc.c]
gr_stop_activity [21604+16+/linux-3.19-rc1/drivers/usb/gadget/udc/gr_udc.c]
gr_udc_stop [49055+11+/linux-3.19-rc1/drivers/usb/gadget/udc/gr_udc.c]
gr_udc_usbreset [32375+15+/linux-3.19-rc1/drivers/usb/gadget/udc/gr_udc.c]
gr_vbus_disconnected [32033+20+/linux-3.19-rc1/drivers/usb/gadget/udc/gr_udc.c]